近日,由中国工商出版社面向全国开展的“制止餐饮浪费案例征集活动”的评审结果发布,40个典型案例通过最终评审。
2023年3月,在市场监管总局制止餐饮浪费专项行动领导小组餐饮环节监管组的指导下,中国工商出版社面向全国开展的“制止餐饮浪费案例征集活动”启动。截至4月23日,共征集来自全国各地市场监管部门的案例339个。
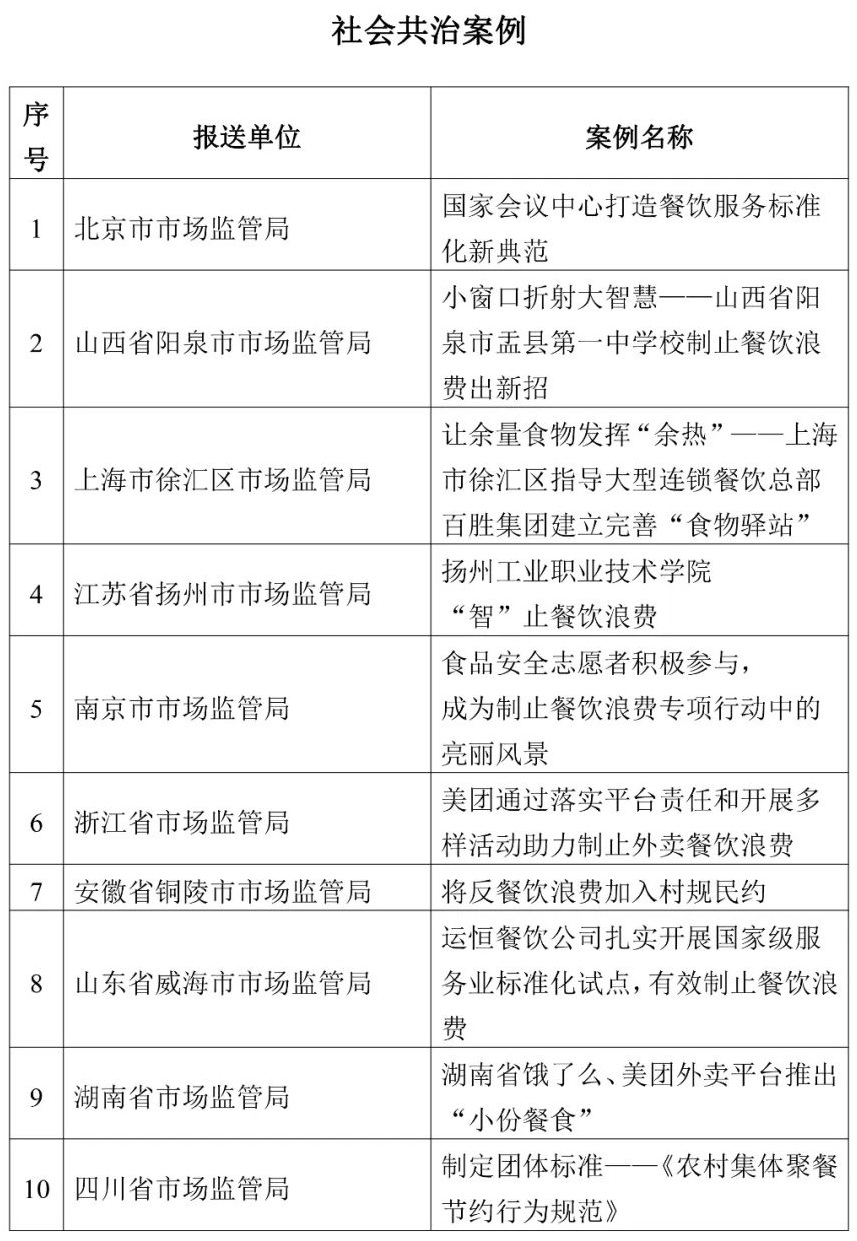
为强化制止餐饮浪费典型案例的示范效应,中国工商出版社《市场监督管理》(半月刊)编辑部邀请市场监管总局、中国人民大学、中国经济网、抖音等相关单位专家组成评审专家组,通过案例初筛、函审等环节,最终评审出制止餐饮浪费典型案例40个,包括:监管经验案例10个、执法案例10个、社会共治案例10个、舆论引导案例(视频)10个。
现将典型案例予以公布。




